万里汇(WorldFirst)万里汇(WorldFirst)

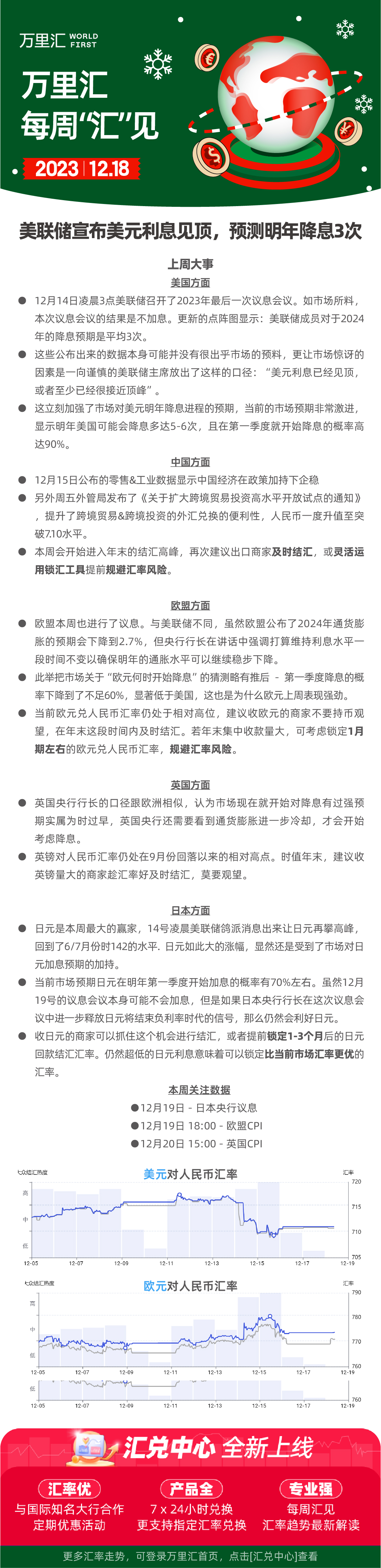
231218 - 美联储宣布美元利息见顶 预测明年降息3次

231218 - 美联储宣布美元利息见顶 预测明年降息3次