万里汇(WorldFirst)万里汇(WorldFirst)

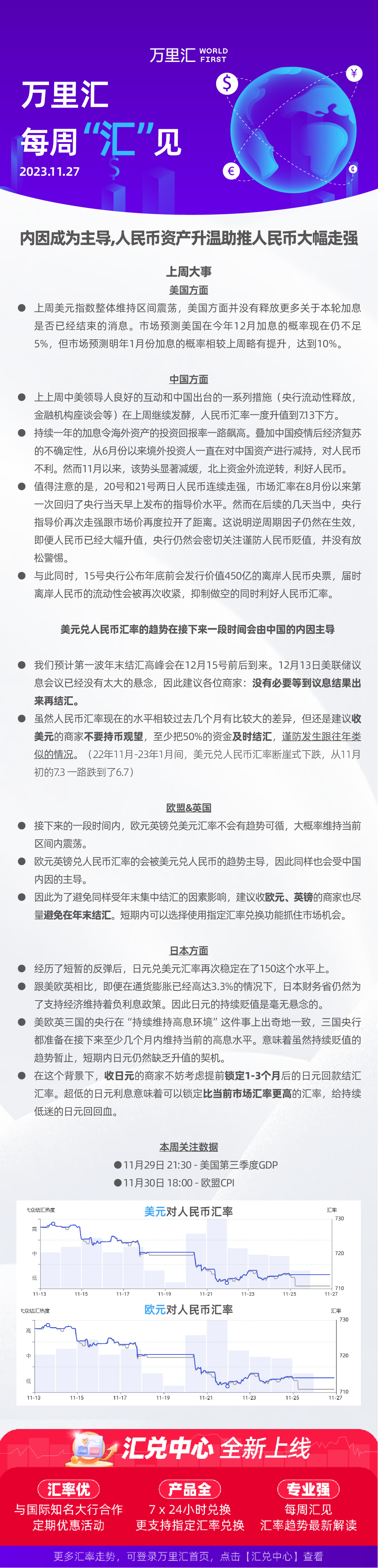
231127 - 内因成为主导 人民币资产升温助推人民币大幅走强

231127 - 内因成为主导 人民币资产升温助推人民币大幅走强