万里汇(WorldFirst)万里汇(WorldFirst)

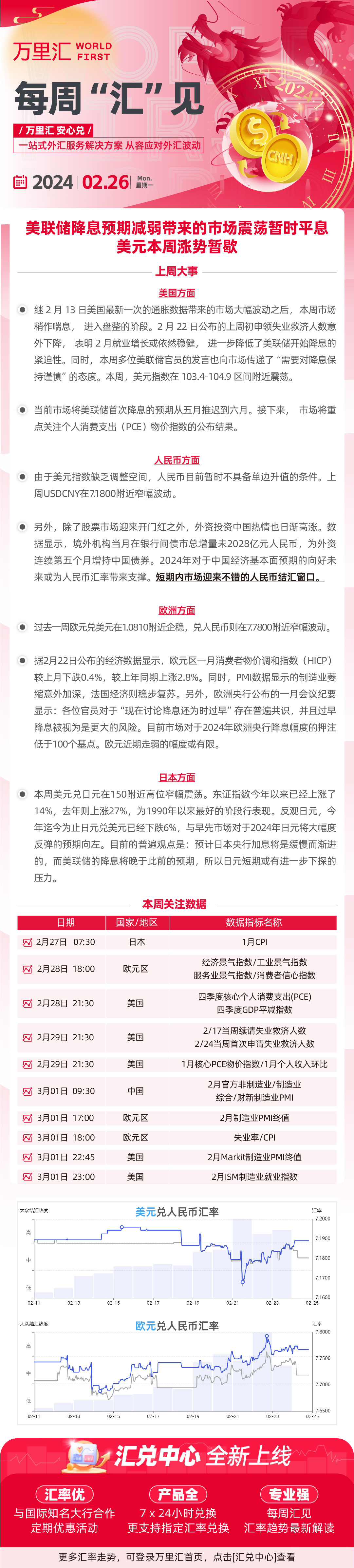
240226 - 美联储降息预期减弱带来的市场震荡暂时平息 美元本周涨势暂歇

240226 - 美联储降息预期减弱带来的市场震荡暂时平息 美元本周涨势暂歇