万里汇(WorldFirst)万里汇(WorldFirst)

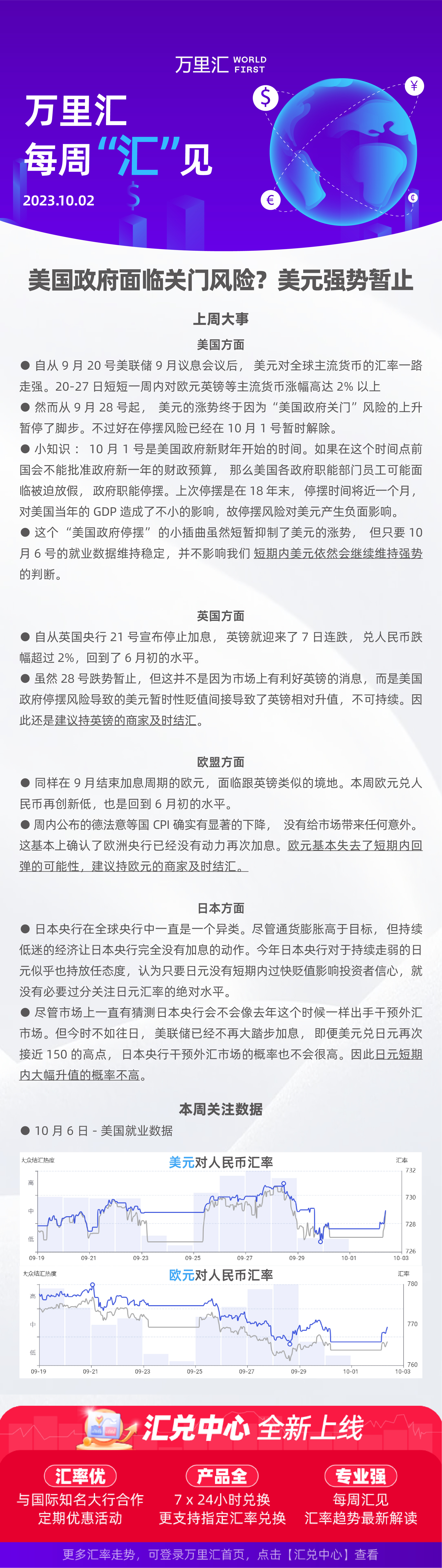
231002 - 美国政府面临关门风险?美元强势暂止

231002 - 美国政府面临关门风险?美元强势暂止