万里汇(WorldFirst)万里汇(WorldFirst)

230918 - 央行发声:有能力、有信心、有条件保持人民币汇率基本稳定,美元涨势暂止

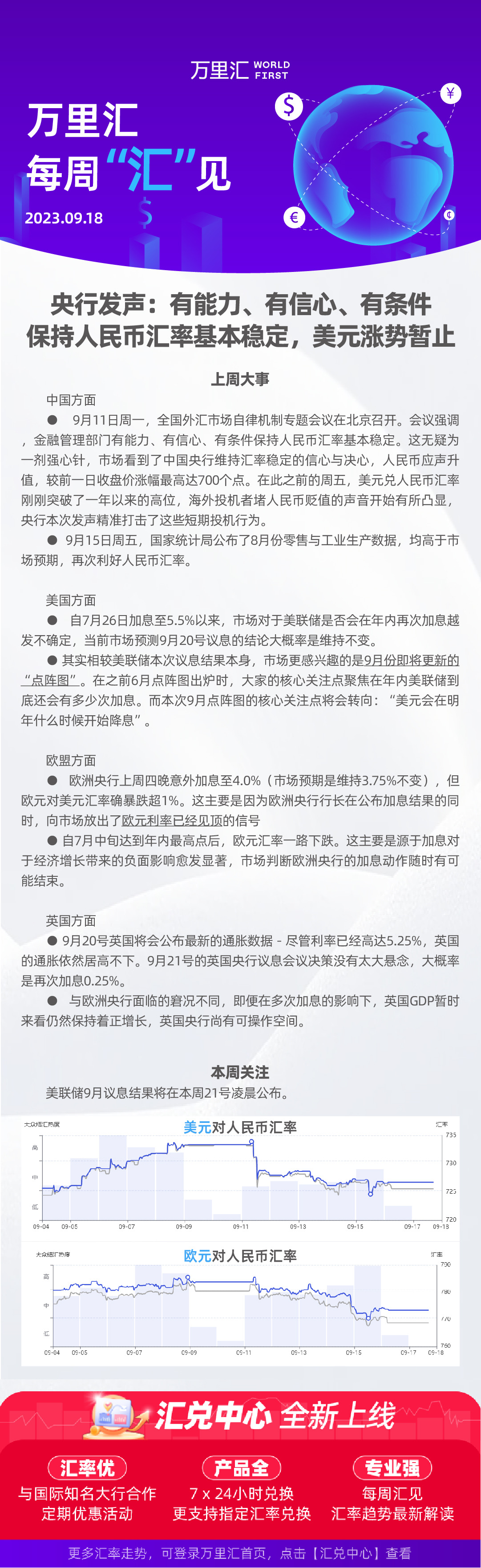
230918 - 央行发声:有能力、有信心、有条件保持人民币汇率基本稳定,美元涨势暂止