万里汇(WorldFirst)万里汇(WorldFirst)

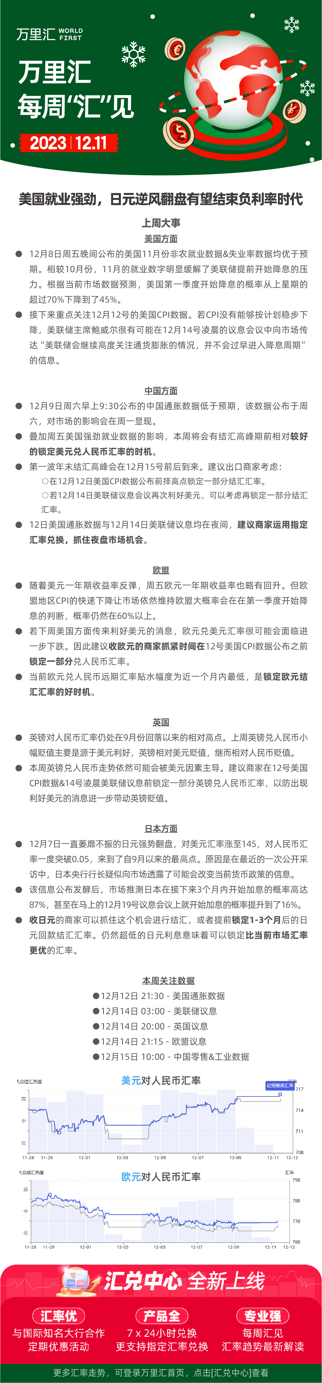
231211 - 美国就业强劲 日元逆风翻盘有望结束负利率时代

231211 - 美国就业强劲 日元逆风翻盘有望结束负利率时代