万里汇(WorldFirst)万里汇(WorldFirst)

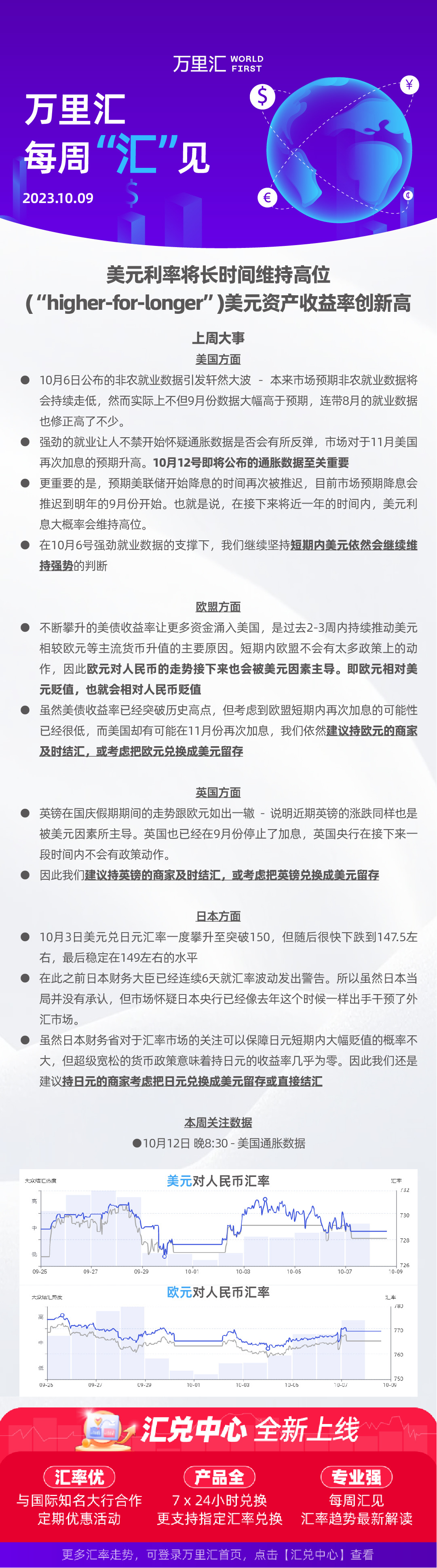
231009 - 美元利率将长时间维持高位 美元资产收益率创新高

231009 - 美元利率将长时间维持高位 美元资产收益率创新高