4000字干货!关于2022美客多和拉美市场的分析,你都学到了吗?
做跨境电商卖家,这个市场相信大家最近都有在关注喔!
拉美市场分析
- 人口红利。拉美本身的人口基数非常庞大,有6.5亿,消费能力和购买力非常强。
- 市场潜力非常巨大。线上零售占比5%,中国为23%,韩国18%,美国10%,德国8.5%,整体线上零售比例还是一个正在迅速增长的阶段。2020年和2021年线上零售的增长数据基本上是全球数据2-3倍
- 中国品牌少。
美客多入驻详解
美客多,整体流量排在全球第八位,是拉丁美洲最大的电子商务生态系统,业务包含交易平台、支付、广告营销、电商解决方案、物流等等。在拉美整体来说,美客多在消费者心目中是非常扎根的一个存在。整个拉美33个国家和地区当中,美客多覆盖其中的18个主流国家和区域,所以这个业务覆盖率也是非常广,而且在这些区域当中主要都是市场领导者。
美客多跨境贸易项目
美客多相对中国卖家开放的时间比较晚,跨境项目主要有几方面:
第一,开放站点。
目前有4个主推站点:有墨西哥、巴西、智利、哥伦比亚。
墨西哥。拉美第二的经济大国,美客多必做站点,拥有36%的市场份额;本身人口非常大,喜欢高性价比,产品质量高的产品;佣金在13%-23%不等,具体看品类。在疫情原因之下,80%销售渠道为线上渠道,海外仓配送体系在墨西哥站也是最成熟,卖家可以选择不管国内直发的方式还是海外仓的方式去做这个市场。
巴西。客单价非常高,占到线上38%的销售份额,市场是墨西哥的五倍。但目前只能够做国内直发与40美金以下的产品。服饰运动、玩具类目非常有潜力。
智利。服饰运动,家居类目卖得非常好;整体增长惊人,增速高达300%;拥有第二个美客多官方的海外仓配送市场。
哥伦比亚。新兴的站点,从拉美消费者自身特点来说他们更加倾向于本土平台。
小建议:卖家朋友在布局拉美把可以做的市场尽可能一起做,这样才可以更加有体感不同的区域有什么差异——我的产品到底在哪个区域更加容易实现成功。
第二,语言。
对跨境电商卖家来说大家不用太过于害怕,拉美主流语言是葡萄牙语和西班牙语,但是卖家在刊登listing的时候只需要在后台用英语操作就可以,包括后台界面也全都是可以用英语来查看,到了前台美客多会直接帮大家调整成为目标市场国当地的语言。
第三,结款以及货币的使用。
大家会了解拉美有些国家汇率波动比较大,为了帮助卖家朋友们尽可能介绍这方面的影响,所有后台定价以及最后的结款收款都是按照美元来结。
🎤这里插播一条卖家关心的问题:市面上哪些收款工具可以做呢?目前市面上主流可以收美元都可以做,包括万里汇(WorldFirst)~
万里汇收款没有任何费用,只有在出去的时候才有费率产生,这部分千3费率封顶,最低0费率,每天可以提款,不分节假日最快一分钟到帐,提现到人民币、外币、支付宝帐户都可以~
帮助中国卖家做好拉美跨境电商市场
第一,美客多自营海外仓。卖家可以通过头程把货运到当地仓库,委城派送会由美客多以及合作方去做,这部分会大大减少卖家在运营方面的费力程度。
第二,建立相关生态圈和服务体系。
第三,全球物流解决方案。美客多有官方指定物流,直接可以作为线上物流的方式。
具体扶持政策
第一,免费入驻,开店本身没有费用。
第二,免月租费。不存在专业店铺需要建立新的listing,然后需要有月租费。
第三,客户经理相对精细的扶持。
第四,免费申请黑五、Buen Fin、DOTD等全年的大促活动。
第五,免费参与官方培训。预计每1-2周固定时间的线上官方培训,会有客户经理给大家分享具体实操,选品,大促节点等等。
中国卖家招募资质
第一,中国或者是中国香港地区注册的企业法人有限责任公司的营业执照,只要有中国公司的营业执照就可以。
第二,需要具备主流跨境平台的线上销售经验。
第三,销售额的流水。单店铺、单站点、单月的销售额可以达到6万美金以上。
第四,品牌商以及深耕垂直类目的制造商卖家欢迎加入。
美客多平台运营重点
成功卖家首先关注四点——选品质量、价格竞争力、店铺各指标的维护以及库存投入。listing质量当中的六要素(标题、类目、图片、产品描述、价格和售前提问),并不断优化,就可以做起来。
美客多的运营有两种模式。一种FBM海外仓模式,一种是自发货的模式。
- FBM海外仓模式,针对于精品模式的卖家,客单价在25美金以上,能够有足够多的资金投入保证库存的周转,拥有优质的供应链资源。
- 自发货模式,这类卖家为非海量铺货的卖家。listing的数量在3500左右,处理的时效在这个环节当中非常重要,有与本地卖家竞争的价格优势以及优质的供应链资源。
TIPs
在数量上的建议,如果各位大卖自己的供应链非常优质,产品库也非常充足,但不是很确定针对拉美这个地区到底什么品才可以做得好,可以先上3500左右listing从自己库存里挑出来,然后在有了一个品类方向和感觉之后一定要把listing的数量尽量减下来。
流量规则的两个维度
流量规则有两个维度,一个店铺等级,直接挂钩的是销量表现,一个店铺信誉,挂钩的就是履约。
- 从店铺等级的角度来讲,过去两个月这个店铺的销售额,优质店铺在过去两个月销售额达到2500美金,黄金店铺达到7500美金,铂金店铺达到2万美金,这个要求其实并不高。
- 店铺信誉影响的三个因素就是订单处理时效,买家投诉率和卖家取消订单率。投诉率和卖家取消率对四个站点来说不一样,总的来说处理时间要在三个工作日以内,投诉率控制在2%以内,卖家取消率控制在2%-3%之内才可以维持绿色信誉。
- 自发货模式的卖家最最重要就是信誉。首先这个路径从出第一单到出第十单所有折扣都由经理给你们提报,出了10单以后会有绿色信誉,后台会有折扣入口打开。
假货、未经授权以及侵权这三个方面的listing是0容忍。
关于海外仓
- 美客多海外仓在两个月内收取比较低廉的仓储费。60天以内的所有货物是按照产品的体积收取不等的仓储费用,一旦超过60天所有产品依然会按照体积叠加收取一定的滞销仓储费用。如果担心滞销,所有卖家可以在后台进行预约提货,把你的货从海外仓中提出,这样就可以避免产生所有的仓储费用。
- 帐号绿色信誉的保证。海外仓因为尾程不需要卖家自己负责,所以基本上物流时效有更好的保证。
- 官方仓库进行的尾程派送会给你的包裹重新包上美客多的外包,看上去更加精美、专业。
- 尾程配送服务价格比较优惠。目前平台政策海外仓产品在价格298比索以上要求卖家全部包邮,请大家不用担心尾程配送费用是按照店铺信誉等级收取,绿色等级尾程派送费最高折扣可高达50%,也就是说花一半的钱依然可以送货。
- 热销有潜力和高客单的产品都有特殊扶持,随时可以沟通自己的客户经理申请额外的扩容。
- 智利海外仓扶持力度也非常大。智利海外仓目前能保证百分之百入仓,卖家可以通过经理提报DOTD,每日特卖等等活动,并且如果已经被邀请到智利海外仓的卖家也可以沟通经理问一下最近有什么推荐的热类目,包括我们高客单价的产品有哪些扶持,这些都是可以沟通经理之后获得最新的资讯。
关于自发货
美客多自发货的物流有很严格的时效:自发货卖家需要在84小时内完成从寄到物流商仓库到完成扫件整个过程。
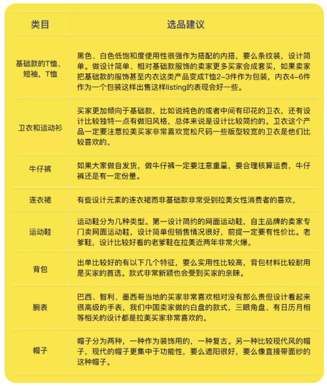
拉美市场选品建议
服饰类
服饰这个类目光自发货模式占比已经占到45%,这个类目非常适合卖家做自发货,做小包直邮这样的模式。
墨西哥市场具体集中于骑行服配饰,骑行上衣、紧身裤、头盔以及相关产品,以及沙滩连衣裙、劳保鞋、儿童泳衣。

中国自主品牌
很多拉美买家会选择中国卖家自主品牌,品牌影响力没有那么大,产品性价比功能很好,尤其是监控摄像头类。
厨房用品
厨房用品的增长非常大,力推空气炸锅和料理锅等厨房小家电,以及厨具套装。
家居装饰类
季节性以及节日产品家居类产品,如充气泳池;节日装饰,如圣诞的圣诞树以及圣诞装饰、气球、彩带等。
汽摩配件
汽摩配件。主要集中在汽车车载多媒体、摩托车配件、骑行车灯、 车机系统扫描仪、汽车车灯、摩托车防尘罩以及汽车防尘罩、 汽车电池充电器、气缸套装。注意事项:一定要看自己的汽摩配件产品是否有西语或者普语的操作系统,注意不要侵权,注意差异化选品。
消费电子类
消费电子类。消费电子类基本可以分为高客单价以及低客单价的情况。低客单价竞争已经非常激烈。高客单价的卖家要么做品牌有授权的卖家,还有一些自主品牌卖家。
玩具类
整蛊玩具,派对用的玩具也很受欢迎。拉丁美洲人非常爱开派对,一些派对用品非常受拉美人欢迎。这是一种仿真玩具,有卖家卖一些像小孩子过家家仿真娃娃小厨具等等这些产品出单非常可观,不仅巴西在墨西哥这类产品也有很好的销售情况。
怎样,小万为大家梳理了一下大会的干货,是不是收获满满!
