万里汇(WorldFirst)万里汇(WorldFirst)

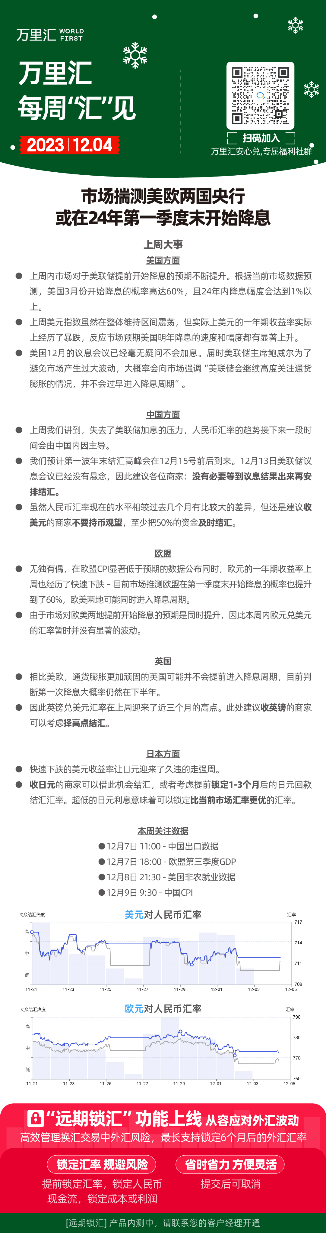
市场揣测美欧两国央行或在24年第一季度末开始降息

市场揣测美欧两国央行或在24年第一季度末开始降息