万里汇(WorldFirst)万里汇(WorldFirst)

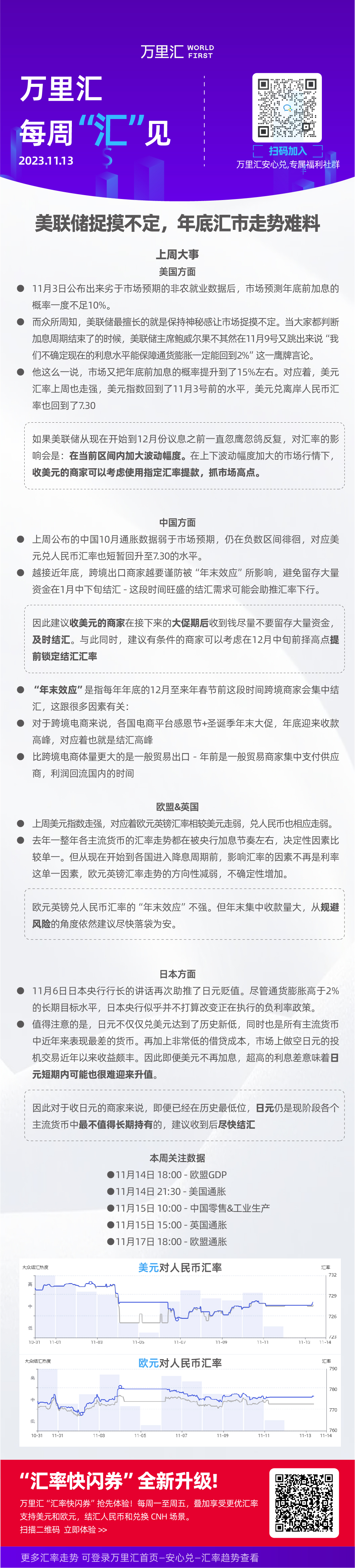
美联储捉摸不定,年底汇市走势难料

美联储捉摸不定,年底汇市走势难料