万里汇(WorldFirst)万里汇(WorldFirst)

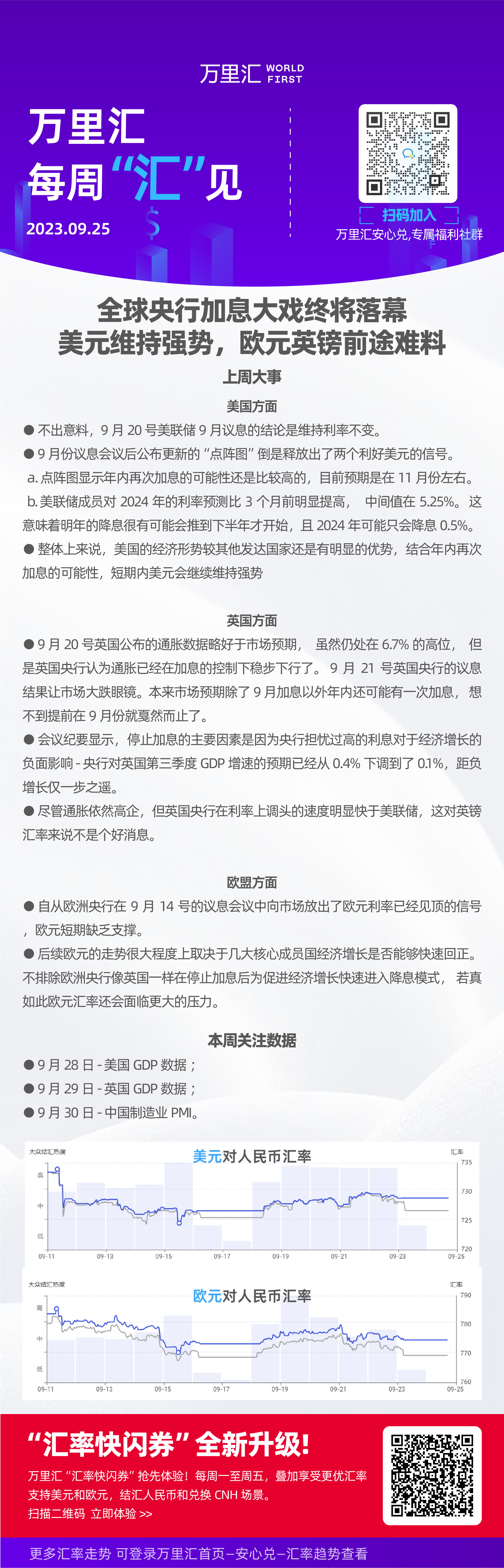
全球央行加息大戏终将落幕,美元维持强势,欧元英镑前途难料

全球央行加息大戏终将落幕,美元维持强势,欧元英镑前途难料