万里汇(WorldFirst)万里汇(WorldFirst)

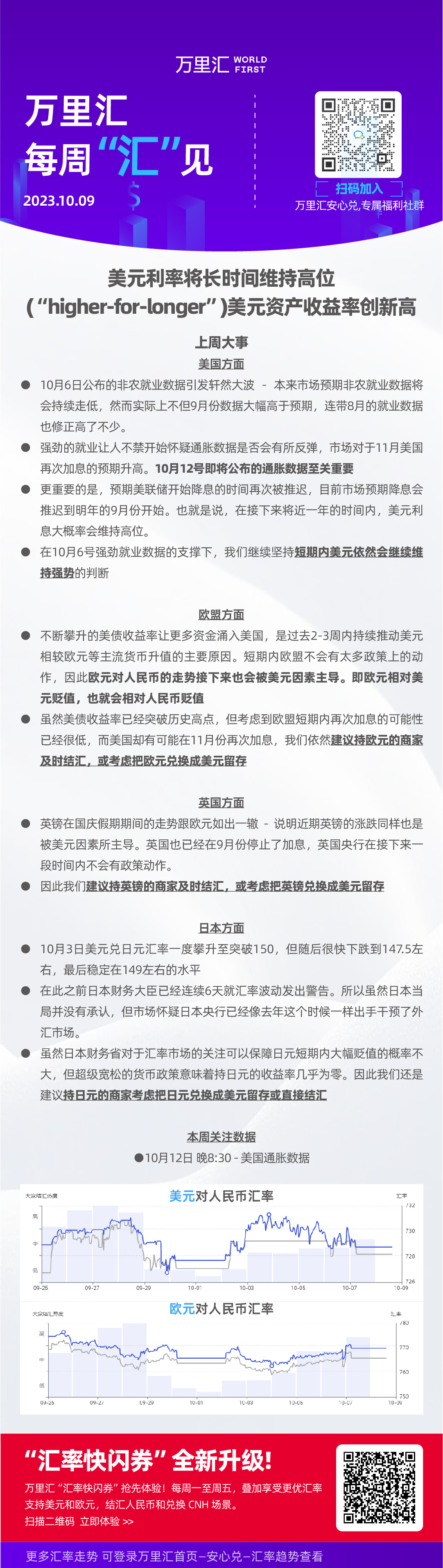
美元利率将长时间维持高位(“higher-for-longer”),美元资产收益率创新高

美元利率将长时间维持高位(“higher-for-longer”),美元资产收益率创新高