万里汇(WorldFirst)万里汇(WorldFirst)

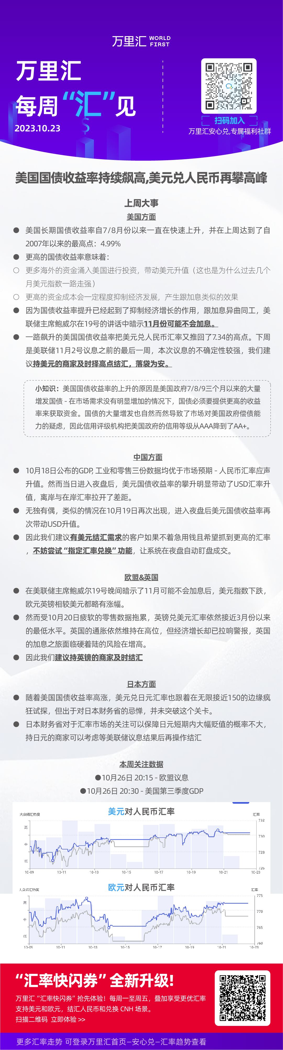
美国国债收益率持续飙高,美元兑人民币再攀高峰

美国国债收益率持续飙高,美元兑人民币再攀高峰